获奖结果
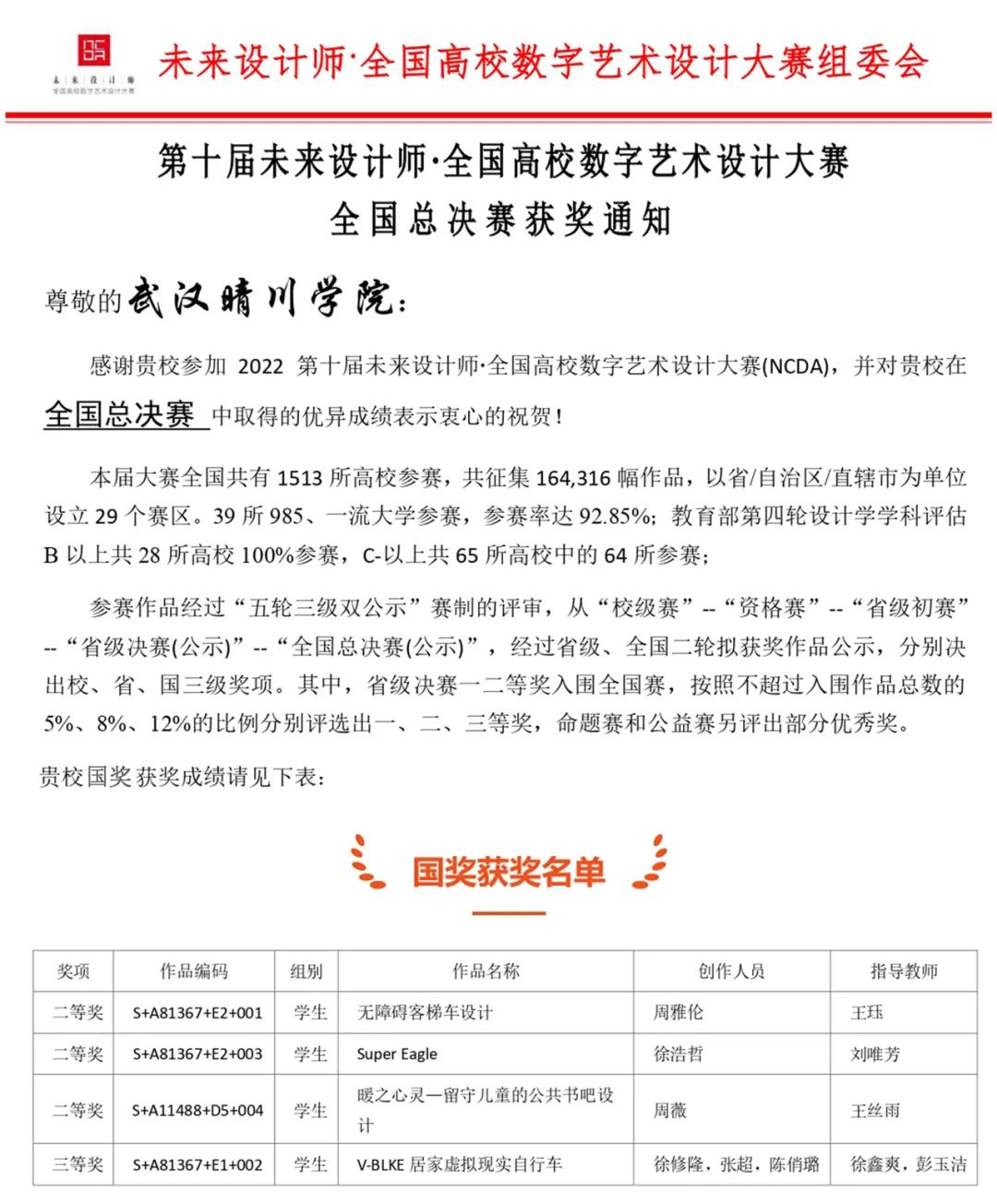
第十届未来设计师·全国高校数字艺术设计大赛(NCDA)省赛评选结果已经揭晓。2138cn太阳集团城师生的参赛作品喜获佳绩,共获得国家级二等奖3项,国家级三等奖1项;省级一等奖7项,省级二等奖6项,省级三等奖8项。
大赛简介
未来设计师·全国高校数字艺术设计大赛(NCDA)始于2012年,是高校教育教学改革和创新人才培养的重要竞赛项目之一,属于国家教育部大学生学科竞赛A类赛事。作为一项高规格、高水平的全国性专业赛事,“学生组”和“教师组”赛事分别入选中国高等教育学会发布的《全国普通高校学科竞赛排行榜》和《全国普通高校教师教学竞赛项目》。大赛秉承“设计为人民服务,培养未来设计师”的理念,坚持艺术与技术并重、学术与公益并重,鼓励大学生积极参与创新设计,用专业知识服务社会,拓展国际视野,培养团队协作精神,成为未来的主力设计师。

省奖获奖名单

